10月25日至11月15日期间,“机器学习在经济领域中的应用”开放实验项目第二期至第五期在新金融智慧学习工场进行,申博SUNBET刘少田老师带领同学们一起深入探索了机器学习的奥秘。


在实验项目基础理论模块中,刘老师首先介绍了“机器学习基础”,刘老师从描述人们通过学习过往经验并做出有效决策的谚语,引出机器学习的内涵;接着从机器学习的核心概念出发,讲述了机器学习中模型、策略、算法三要素和训练集、测试集、泛化能力等专业术语;并梳理了监督学习、无监督学习、强化学习三大机器学习主要任务分类;最后,为同学们介绍了机器学习方法在金融和经济领域中的实际应用。


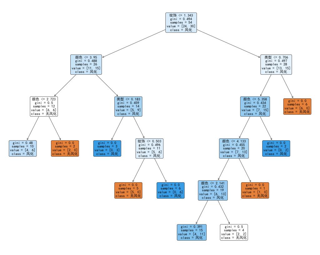
在实验项目实践应用模块中,刘老师首先介绍了“决策树算法原理”,结合分类问题的案例,从决策树模型概念、信息熵、决策树模型的构建原理和算法等方面,为同学们介绍了建立决策树模型的方法和实施步骤。在“决策树算法原理”基础上,刘老师使用Python语言,详细介绍了对案例数据进行读取、数据清洗、建立决策树模型的程序语句。



“机器学习在经济领域中的应用”系列开放实验项目,为同学们提供一个深入了解和学习机器学习理论基础的机会,使同学们能够建立起对机器学习的全面理解,掌握其核心概念,了解其应用场景,培养了同学们应用机器学习方法和数据分析能力,为同学们今后应用机器学习方法对经济金融领域开展实践分析奠定了基础。申博SUNBET将继续积极推动科研与教学的深度结合,给员工带来更多的跨学科开放实验项目,以培养更多具有“四力”能力和富有创新精神的高素质、应用型、复合型经济人才。